Saturday, 12 February 2011

27MHz TRANSMITTER WITHOUT A CRYSTAL

image
A 27MHz transmitter without a crystal. When  a circuit does not have a crystal, the oscillator  is said to be "voltage dependent" or "voltage  controlled" and when the supply voltage  drops, the frequency changes.   If the frequency drifts too much, the receiver
will not pick up the signal. For this reason, a  simple circuit as shown is not recommended.  We have only included it as a concept to  show how the 27MHz frequency is generated. It produces a tone and this is detected by a  receiver.

27MHz TRANSMITTER

image

 

The transmitter is a very simple crystal oscillator. The heart of the circuit is the tuned circuit consisting of the primary of
the transformer and a 10p capacitor. The frequency is adjusted by a ferrite slug in the centre of the coil until it is exactly the
same as the crystal. The transistor is configured as a common emitter amplifier. It has a 390R on the emitter for
biasing purposes and prevents a high current passing through the transistor as the resistance of the transformer is very
low.  The "pi" network matches the antenna to the output of the circuit.

27MHz TRANSMITTER WITH SQUARE-WAVE OSCILLATOR

image

The circuit consists of two blocks. Block 1is a multivibrator and this has an equal mark/space ratio to turn
the RF stage on and off. Block 2 is an RF oscillator. The feedback to keep the stage operating is provided
by the 27p capacitor. The frequency-producing items are the coil (made up of the full 7 turns) and the 47p
air trimmer. These two items are called a parallel tuned circuit. They are also called a TANK CIRCUIT as
they store energy just like a TANK of water and pass it to the antenna. The frequency of the circuit is
adjusted by the 47p air trimmer.

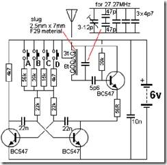
27MHz TRANSMITTER - 4 CHANNEL

This circuit uses the same number of  components as the 2-Channel circuit above but  has 4 channels.   The frequency of the multivibrator is determined by the value of resistance on the base of each  transistor. 

A 4 channel receiver has been designed by  talking Electronics using a PIC12F628 micro to  detect the different frequencies. 
image